请游侠管理回复,IPO5.3条还是否有效?

作者:时光遇酒 19年10月4日 09:04 评论:19

楼主
时光遇酒 人生不过一阵风 发表于 2019-10-04 09:04

VIP9 粉丝 1718 关注 4 股龄 15.6年 只看该作者

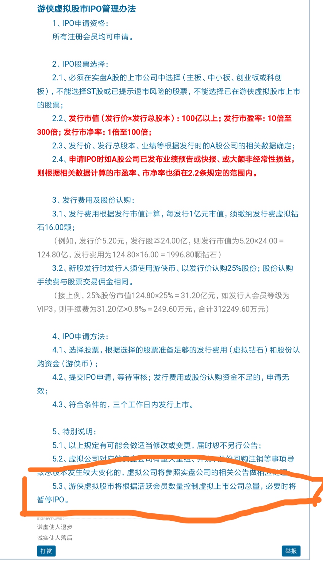
  请游侠管理回个话,游侠IPO管理办法第5.3条还是否有效?
  如无效,请将5.3条删除。
  如有效,根据目前游侠活跃会员数,在官方认可中,游侠虚拟股市股票上限是多少只?
  不管有效无效,请官方说明一下。
  作为玩家,非常需要政策透明化。
  以便可以据此制订下一步操作方向。

附件

Screenshot_2019-10-03-14-37-04-907_com.qihoo.browser.png (495.68 KB)

2019-10-04 09:06

2楼
有爱的人 发表于 2019-10-04 09:06

副总监 粉丝 2 关注 3 股龄 7.2年 只看该作者

对。现在股票越来越没办法做了。
3楼
易方达先锋成长混合A 发表于 2019-10-04 09:06

VIP1 粉丝 4 关注 1 股龄 10.6年 只看该作者

对头。。。官方无动于衷?
4楼
天龙八部 发表于 2019-10-04 09:09

经理 粉丝 0 关注 0 股龄 7.9年 只看该作者

此刻官方应该出来表明一下态度,不应该回避    
5楼
游资_章盟主 发表于 2019-10-04 09:19

VIP1 粉丝 2 关注 10 股龄 9.1年 只看该作者

支持一下,反正我都不想玩虚拟股票了,进的去也出不来。
6楼
客服 发表于 2019-10-04 09:25

金牌客服 粉丝 2316 关注 295 股龄 14.5年 只看该作者

该规定尚未取消,但我们不认为目前有必要暂停虚拟IPO,感谢建议。
7楼
时光遇酒 人生不过一阵风 发表于 2019-10-04 09:27

VIP9 粉丝 1718 关注 4 股龄 15.6年 只看该作者

原帖由 @蓝精灵 于 2019-10-4 09:25 发表
该规定尚未取消,但我们不认为目前有必要暂停虚拟IPO,感谢建议。
根据目前游侠活跃会员数,在官方认可中,游侠虚拟股市股票上限是多少只?
8楼
客服 发表于 2019-10-04 09:35

金牌客服 粉丝 2316 关注 295 股龄 14.5年 只看该作者

原帖由 @冯向 于 2019-10-4 09:27 发表

根据目前游侠活跃会员数,在官方认可中,游侠虚拟股市股票上限是多少只?
游侠股市实行的是注册制,是否发行,什么时候发行,均由会员决定,我们只负责审核是否符合既定规则;即使需要干涉,我们也会倾向于市场化的办法。至于上限是多少只,取决于市场,而不是人为的规定。
9楼
摩根斯坦利投资基金 发表于 2019-10-04 09:46

VIP1 粉丝 66 关注 0 股龄 13.4年 只看该作者

怎么把期货赌性去掉,扶正股市,让它良性循环,大家都能抱团,可以有进有出,才是正道,ipo是游侠的主要经济来源。问题在游侠的规则上!漏洞比较大!股市游侠变期货游侠!
10楼
时光遇酒 人生不过一阵风 发表于 2019-10-04 09:49

VIP9 粉丝 1718 关注 4 股龄 15.6年 只看该作者

原帖由 @蓝精灵 于 2019-10-4 09:35 发表

游侠股市实行的是注册制,是否发行,什么时候发行,均由会员决定,我们只负责审核是否符合既定规则;即使需要干涉,我们也会倾向于市场化的办法。至于上限是多少只,取决于市场,而不是人为的规定。
理解了,谢谢回复
11楼
时光遇酒 人生不过一阵风 发表于 2019-10-04 09:51

VIP9 粉丝 1718 关注 4 股龄 15.6年 只看该作者

原帖由 @蓝精灵 于 2019-10-4 09:35 发表

游侠股市实行的是注册制,是否发行,什么时候发行,均由会员决定,我们只负责审核是否符合既定规则;即使需要干涉,我们也会倾向于市场化的办法。至于上限是多少只,取决于市场,而不是人为的规定。
可否考虑提高IPO发行价格?目前签到送钻石后,钻石略有通货膨胀的态势。
12楼
客服 发表于 2019-10-04 09:58

金牌客服 粉丝 2316 关注 295 股龄 14.5年 只看该作者

原帖由 @冯向 于 2019-10-4 09:51 发表

可否考虑提高IPO发行价格?目前签到送钻石后,钻石略有通货膨胀的态势。
感谢建议。IPO规则如有变动,会提前公告的。
13楼
摩根斯坦利投资基金 发表于 2019-10-04 10:11

VIP1 粉丝 66 关注 0 股龄 13.4年 只看该作者

原帖由 冯向 于 2019-10-04 09:51 发表
可否考虑提高IPO发行价格?目前签到送钻石后,钻石略有通货膨胀的态势。
回复 @冯向 :我一点也没察觉到!将来新股少是常态化,靠连续7天,拿钻,还要有游侠币。不充值是不可能的。现在这个市场,发新股等于送游侠币,谁会发ipo,现在股市对散户有利,所以千禧就是大散户。庄只有虚荣心。无其它。
14楼
摩根斯坦利投资基金 发表于 2019-10-04 10:21

VIP1 粉丝 66 关注 0 股龄 13.4年 只看该作者

筹码集中,越没人气。期货永远是吸金池。
15楼
凯迪拉克工业 发表于 2019-10-04 10:26

VIP1 粉丝 9 关注 1 股龄 6.6年 只看该作者

原帖由 @摩根斯坦利投资基金 于 2019-10-4 09:46 发表
怎么把期货赌性去掉,扶正股市,让它良性循环,大家都能抱团,可以有进有出,才是正道,ipo是游侠的主要经济来源。问题在游侠的规则上!漏洞比较大!股市游侠变期货游侠!
去赌性估计是不可能了,扶正股市是可以办到的,楼主正在办嘛。每个人来这的目地各不相同,不可能所有人都做同一件事,有人喜欢按步就班地操作,有的人就喜欢刺激冒险,搏一夜暴富,这都很正常。
16楼
凯迪拉克工业 发表于 2019-10-04 10:28

VIP1 粉丝 9 关注 1 股龄 6.6年 只看该作者

期货有它存在的必要,既然已经存在了,也是多了一份致富的渠道,至于亏赚那就看个人本事了。
17楼
凯迪拉克工业 发表于 2019-10-04 10:33

VIP1 粉丝 9 关注 1 股龄 6.6年 只看该作者

楼主所言极是,完全出于一片诚心,全力为大家和游侠着想,令人感动。不过做为游侠股市来讲,或也有自身考虑,理应当互相理解、彼此包容,世上没有十完十美的事,看到蓝精灵的多次回复后,我也是长了见识,从客观上看,正在向着好的方向发展,值得肯定的是,大家讲的都有道理,都蕴涵着智慧,都彼此进行了坦诚而真切地交流,可喜可贺呀。
18楼
32--896 发表于 2019-10-04 10:51

VIP1 粉丝 2 关注 1 股龄 8.4年 只看该作者

够退市条件的全部退市,我还是支持发新股的,起码还能申请一点点。半死不活的够退市条件的就清理
19楼
32--896 发表于 2019-10-04 10:53

VIP1 粉丝 2 关注 1 股龄 8.4年 只看该作者

以后取消创业板股票,条件到创业板了,就直接退市
20楼
广东佛山大兄弟 发表于 2019-10-04 11:04

VIP2 粉丝 0 关注 0 股龄 8.9年 只看该作者

原帖由 摩根斯坦利投资基金 于 2019-10-04 09:46 发表
怎么把期货赌性去掉,扶正股市,让它良性循环,大家都能抱团,可以有进有出,才是正道,ipo是游侠的主要经济来源。问题在游侠的规 ...
回复 @摩根斯坦利投资基金 :千禧有一句话说的对“游侠平台没收入,你们连在这个平台说话的权利都没有”。。好像大概是这个意思吧,原话忘记了
温馨提示:游侠股市网站所有内容均由网友发布,游侠股市不表明证实其描述或赞同其观点。文章内容仅供参考,不构成投资建议。投资者据此操作,风险自担。